테이블뷰는 자주 사용되는 기능 중 하나로, 아래 사진의 화면에 나온 연락처 리스트, 셋팅의 메뉴들이나 메세지 앱의 대화 리스트, 친구 리스트 등을 보여주는 화면에서 사용되는 기능입니다.

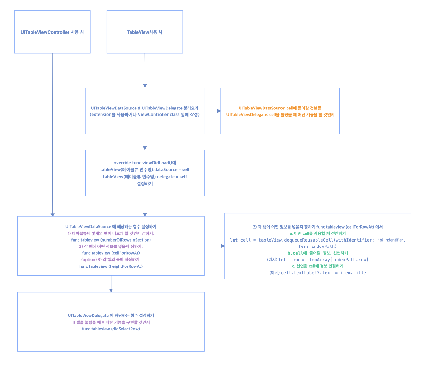
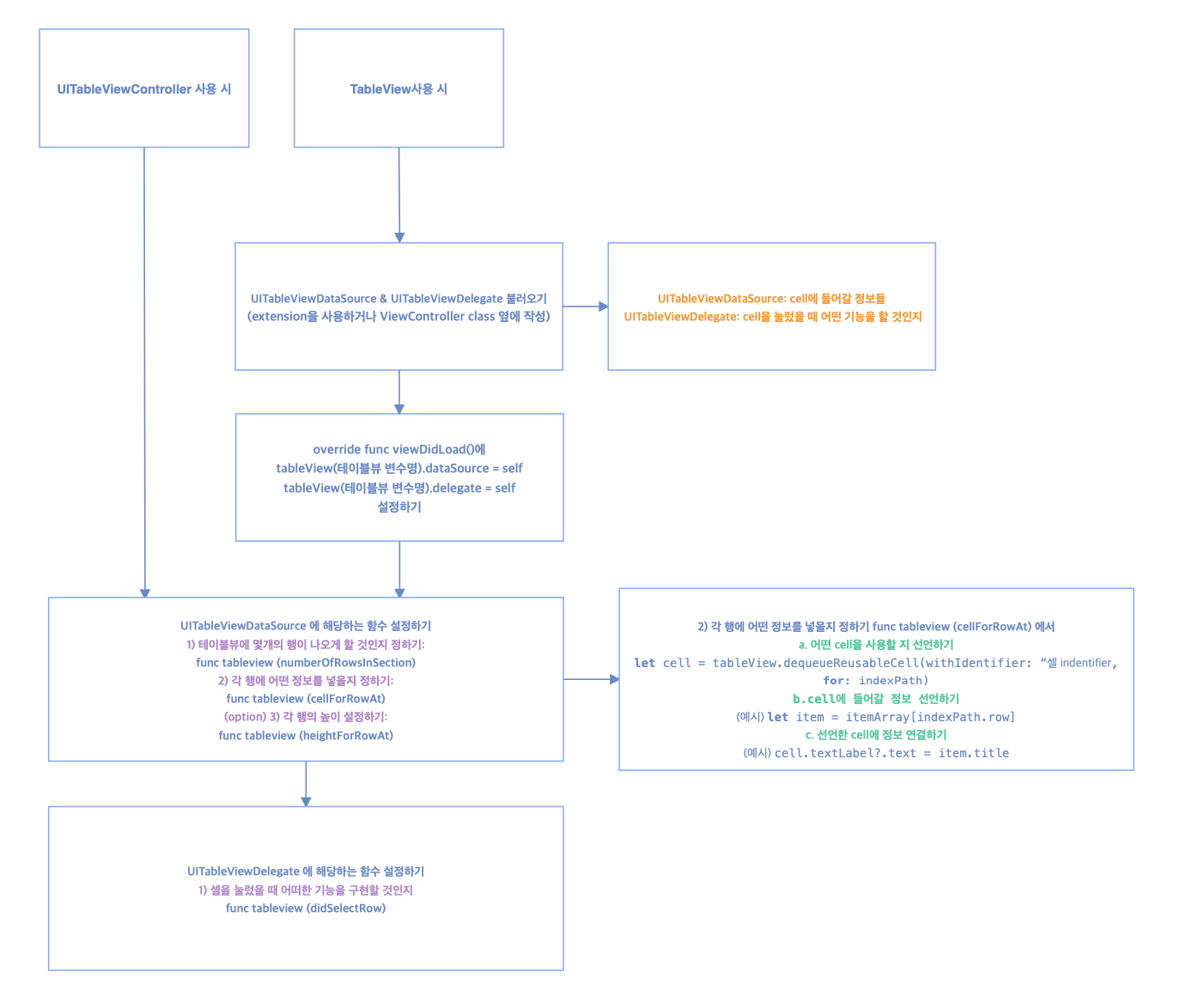
테이블뷰는 UITableViewController나 TableView를 이용해 만들 수 있습니다.
각각의 방법을 사용했을 때 어떻게 셀(행)을 만들고 각 셀에 내용을 추가하는 지 프로세스를 정리해보았습니다.
테이블뷰를 생성할 때 아래 프로세스를 참고하면 좋을 것 같습니다.
delegate이나 dataSource를 self로 설정하는 것을 간혹 빠트리는데,
아래 순서처럼 처음에 미리 설정해두면 좋을 것 같습니다.

반응형
'Swfit' 카테고리의 다른 글
| UITextView코드로 작성하기 (0) | 2022.02.24 |
|---|---|
| UITextField 코드로 작성하기 (0) | 2022.02.23 |
| 세그웨이(Segue) 모드별 비교 (0) | 2022.02.08 |
| 함수 Function 알아보기 (0) | 2022.02.07 |
| Set 생성하는 방법과 기본 기능들 (0) | 2022.02.07 |